Instance Verification Kit (IVK)
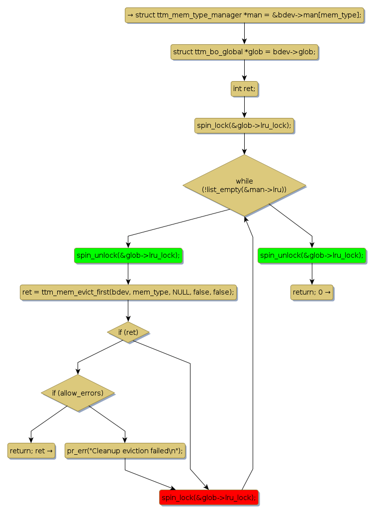
spin lock @ [31701+27+/linux-3.19-rc1/drivers/gpu/drm/ttm/ttm_bo.c]
Instance Signature: lru_lock
|
The Matching Pair Graph:
|
|
Function Name
|
Control Flow Graph (CFG)
|
Events Flow Graph (EFG)
|
Source Correspondence
|
|
ttm_bo_force_list_clean
|
|
|
[31146+23+/linux-3.19-rc1/drivers/gpu/drm/ttm/ttm_bo.c]
|